泉州市直小学、幼儿园招生意见

3月31日,2021年秋季泉州市直小学、幼儿园招生工作实施意见出台。今年市直小学计划招收1650名一年级新生,市直幼儿园计划招收1242名小班幼儿,各校招生服务范围与去年总体相同,招生办法在延续去年政策的基础上,有作进一步细化和明确。明年秋季招生起,对于2021年3月1日以后新购房落户的,招生政策有较大变化。
市直小学
招生计划和招生服务范围与去年总体相同
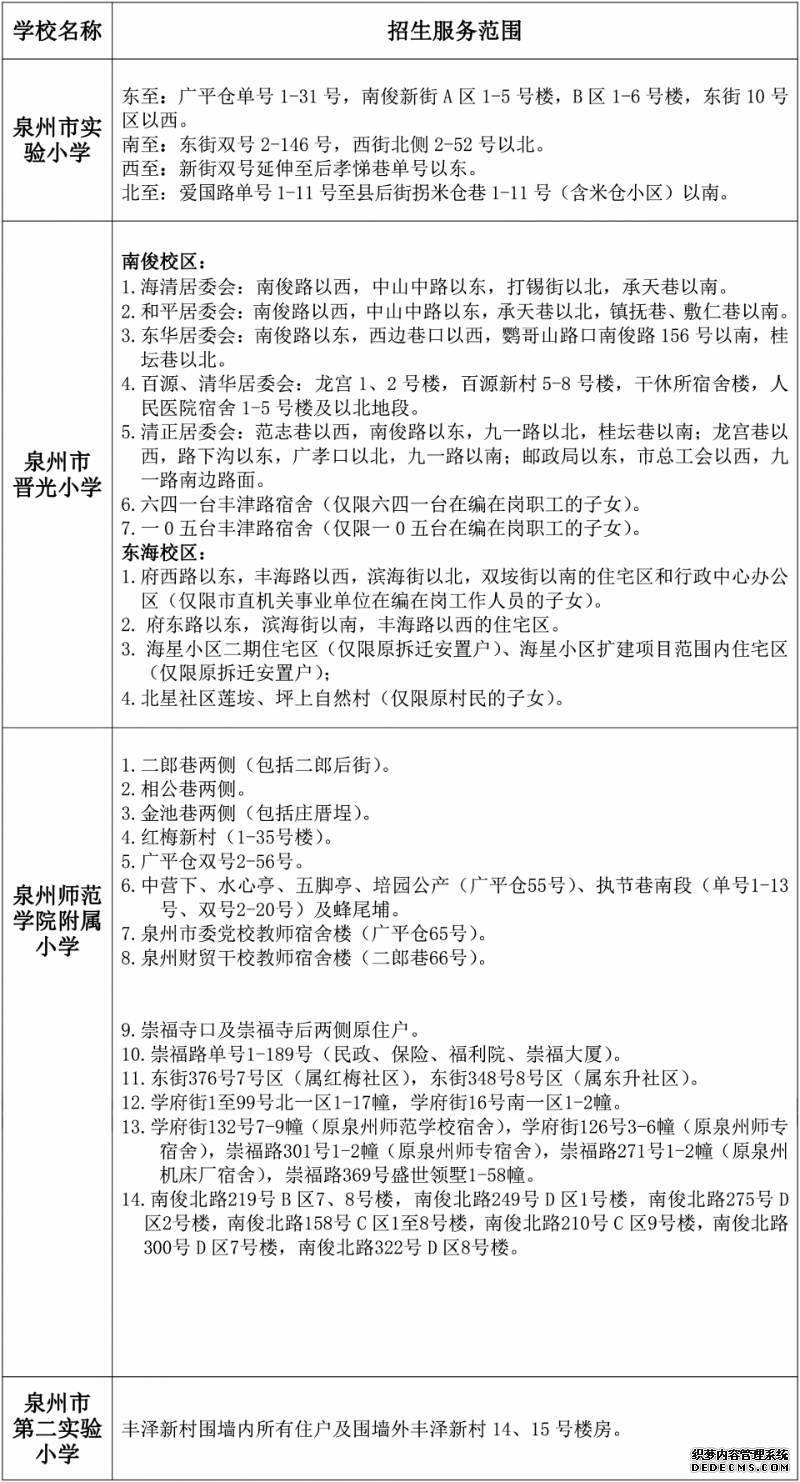
泉州市直小学招生对象为:符合条件的年满6周岁(即2015年8月31日前出生)的适龄儿童。各市直小学招生计划与去年一致,具体如下:泉州市实验小学:350人;泉州师范学院附属小学:450人;泉州市晋光小学:650人(南俊校区250人、东海校区400人)泉州市第二实验小学:200人。
各市直小学招生服务范围与去年总体相同,今年主要是对一些服务区域范围的表述进行细化和明确。特别注意的是,市晋光小学东海校区招生服务范围中,海星小区二期住宅区仅限原拆迁安置户,海星小区扩建项目范围内住宅区仅限原拆迁安置户,北星社区莲垵、坪上自然村仅限原村民的子女。各市直小学具体招生服务范围如下:

招生办法与去年相比有作进一步细化和明确
1.细化明确优先招收对象的具体条件要求。即:各市直小学优先招收本校招生服务区域内户籍、住房产权、实际居住“三一致”家庭的适龄儿童。具体条件:①适龄儿童与其父母(或祖父母、外祖父母)户籍一致(均在学校招生服务区域内)并实际共同居住,户籍与房产一致(产权性质、用途为住宅),房产与实际居住一致;②适龄儿童落户到学校招生服务区域的截止时间为2021年3月1日前;③招生服务区域的同一套住房每三年只能有一位适龄儿童在该校入学(同一户主、子女多于一个的家庭除外)。
2.补充明确学位不足情况的招生办法。即:如果招生服务区域内符合“三一致”条件的适龄儿童及按政策应照顾对象的数量超过学校招生计划数,则采取公开电脑派位或抽签,或以落户到学校招生服务区域时间先后等办法录取。没有被该校录取的,由市、区教育行政主管部门统筹安排有剩余学位的公办学校接收入学。
3.补充明确有剩余学位情况的招生办法。即:采取公开电脑派位(或抽签)录取办法招收部分户籍在本校招生服务区域内但不符合户籍、住房产权、实际居住“三一致”条件等对象入学。
4.对明年的招生政策调整作出预告。自2022年秋季招生起,市直小学认定招生服务区域户籍、住房产权、实际居住“三一致”对象时,对2021年3月1日以后(包括3月1日)新购房落户的,要求:①适龄儿童的父母(或祖父母、外祖父母)拥有该实际共同居住的住房产权比例应超过50%(不包括50%,产权证或不动产登记证上没注明共有产权人产权比例的,视为平均分配);②招生服务区域的同一套住房每六年只能有一位适龄儿童在该校入学(同一户主、子女多于一个的家庭除外)。
继续落实教育优待照顾对象入学办法
教育优待照顾对象招生办法延续2020年招生政策。其中,符合《福建省委组织部 省教育厅 省人力资源和社会保障厅关于做好高层次人才子女就读中小学和幼儿园工作的通知》(闽教基〔2015〕34号)、《泉州市人力资源和社会保障局 泉州市教育局关于泉州市高层次人才子女入学有关规定的通知》(泉人社文〔2020〕138号)文件中规定的福建省引进高层次创业创新人才、海西产业人才高地领军人才、福建省优秀人才和泉州市第一、二、三类别高层次人才的适龄子女申请到市直小学入学,按照相关文件规定给予优待。高层次人才子女入学,须于6月6日至7月6日登录泉州市高层次人才“一站式”服务大厅,根据《泉州高层次人才“一站式”服务系统子女入学操作手册(申报用户)》,填写《泉州市高层次人才子女入(转)学申请表》并上传相关佐证材料进行网上申报。
招生日程安排与去年相比总体提前
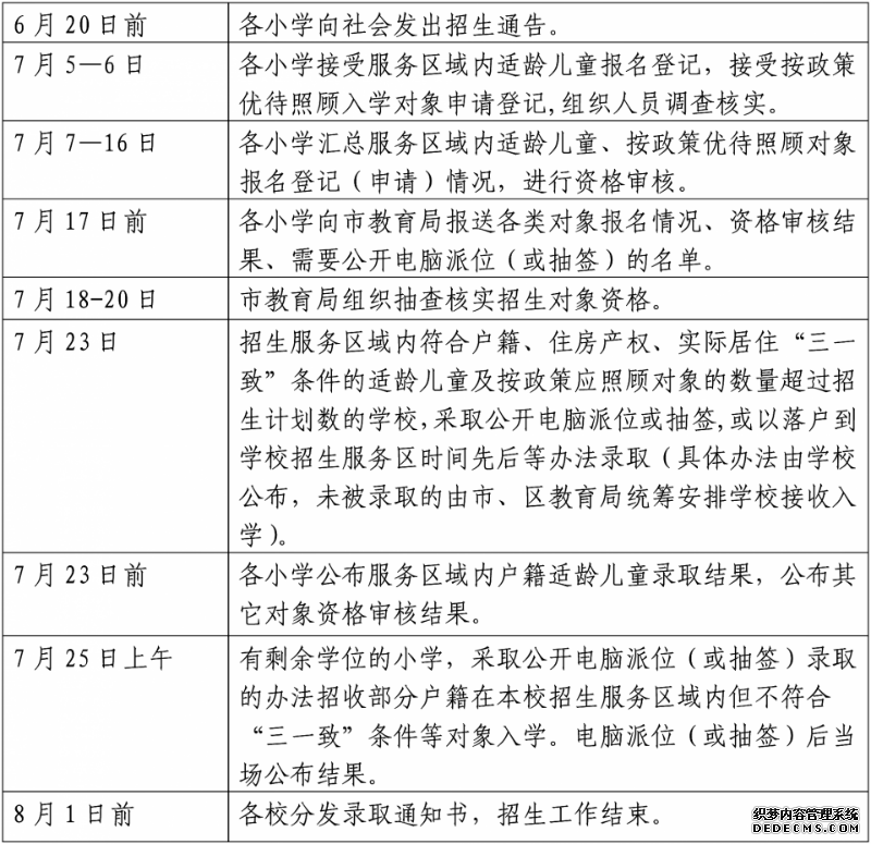
2020年受疫情影响市直小学招生日程总体推迟,2021年秋季市直小学招生日程安排在参考2019年的基础上,综合市直小学的意见作了新调整,总体较去年有所提前。总体时间控制在:6月20日前各市直小学向社会发出招生通告;7月5日-6日,接受报名登记;8月1日前,发录取通知书,招生工作结束。具体如下:

市直幼儿园
招生计划有个别调整
各市直幼儿园小班招收符合条件的年满3周岁(2018年8月31日前出生)的适龄幼儿。泉州市特殊教育学校附设幼儿园(泉州市培蕾实验幼儿园)同时招收符合条件的3ー7周岁特殊幼儿。
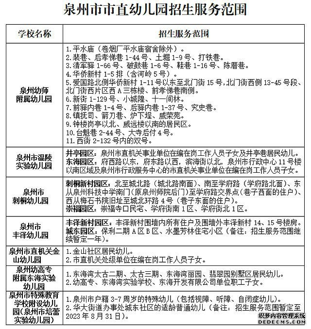
今年市直幼儿园招生计划与去年相比有作个别调整,具体如下:泉州幼师附属幼儿园:210人;泉州市温陵实验幼儿园:240人(井亭园区90人、东海园区150人);泉州市刺桐幼儿园:150人(刺桐新村园区90人、崇福园区60人);泉州市丰泽幼儿园:300人(丰泽新村园区150人、城东园区150人);泉州市直机关金山幼儿园:90人;泉州幼高专附属东海湾实验幼儿园:180人;泉州市特殊教育学校附设幼儿园(泉州市培蕾实验幼儿园):72人(含特殊幼儿、普通幼儿)。
招生服务范围与去年总体相同
今年各市直幼儿园的招生服务范围与去年总体相同。丰泽幼儿园城东园区因周边楼盘的业主还未全部入住,招生服务范围继续暂定一年。各市直幼儿园具体招生服务范围如下:

优先招收“三一致”适龄幼儿
与去年相比,今年市直幼儿园的招生办法亦有细化和明确。
1.细化明确优先招收对象的具体条件要求。即:各市直幼儿园优先招收本园招生服务区域内户籍、住房产权、实际居住“三一致”家庭的适龄幼儿。具体条件:(1)适龄幼儿与其父母(或祖父母、外祖父母)户籍一致(均在幼儿园招生服务区域内)并实际共同居住,户籍与房产一致(产权性质、用途为住宅),房产与实际居住一致;(2)适龄幼儿落户到幼儿园招生服务区域的截止时间为2021年3月1日前;(3)招生服务区域的同一套住房每三年只能有一位适龄幼儿在该园入学(同一户主、符合国家计划生育政策的多子女家庭除外)。
2.补充明确学位不足情况的招生办法。即:如果招生服务区域内满足“三一致”条件的适龄幼儿及按政策应照顾对象的报名人数超过幼儿园招生计划数,则采取公开电脑派位或抽签,或以落户到幼儿园招生服务区域时间先后等办法录取。
3.补充明确有剩余学位情况的招生办法。即:采取公开电脑派位或抽签录取办法招收部分户籍在幼儿园招生服务区域但不符合户籍、住房产权、实际居住“三一致”条件等对象入园。
4.对明年市直幼儿园招生政策调整作出预告。自2022年秋季招生起,市直幼儿园认定招生服务区域户籍、住房产权、实际居住“三一致”对象时,对2021年3月1日以后(包括3月1日)新购房落户的,要求适龄幼儿的父母(或祖父母、外祖父母)拥有该实际共同居住的住房产权比例应超过50%(不包括50%,产权证或不动产登记证上没注明共有产权人产权比例的,视为平均分配)。“招生服务区域的同一套住房每三年只能有一位适龄幼儿在该园入学(同一户主、符合国家计划生育政策的多子女家庭除外)。”这条要求没有改变。
提供相关材料按规定时间申报
市直幼儿园招生服务区域内符合“三一致”条件的适龄儿童,须提供户籍、住房产权等证明材料,填写《泉州市市直幼儿园入学申请登记表》,于7月5日-6日向幼儿园报名登记。
教育优待照顾对象招生办法延续2020年招生政策。其中,符合《福建省委组织部 省教育厅 省人力资源和社会保障厅关于做好高层次人才子女就读中小学和幼儿园工作的通知》(闽教基〔2015〕34号)、《泉州市人力资源和社会保障局 泉州市教育局关于泉州市高层次人才子女入学有关规定的通知》(泉人社文〔2020〕138号)文件中规定的福建省引进高层次创业创新人才、海西产业人才高地领军人才、福建省优秀人才和泉州市第一、二类别高层次人才的适龄子女,申请到市直幼儿园入学,按照相关文件规定给予优待。高层次人才子女入学,须于6月6日至7月6日登录泉州市高层次人才“一站式”服务大厅,根据《泉州高层次人才“一站式”服务系统子女入学操作手册(申报用户)》,填写《泉州市高层次人才子女入(转)学申请表》并上传相关佐证材料进行网上申报。
招生报名时间为7月5日-6日
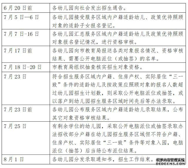
各市直幼儿园招生程序和时间具体如下:

(记者曾聪虹)
责任编辑:凌芹莉

